Skip to main content
Search
X
Main navigation
Beranda
Profil
Visi & Misi
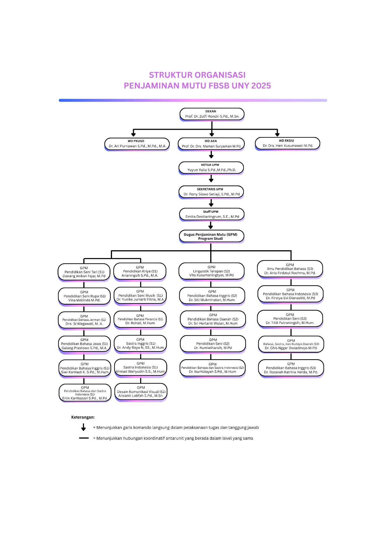
Struktur Organisasi
Divisi
Ketua Unit Penjaminan Mutu
Sekretaris Unit Penjaminan Mutu
Gugus Unit Penjaminan Mutu
Administrasi Unit Penjaminan Mutu
Instrumen
SIMONA UNY
SISUKE UNY
SIAUDI UNY
Akreditasi
Akreditasi Prodi
Download
Kontak
Home
Struktur Organisasi Tim Unit Penjaminan Mutu
Struktur Organisasi Tim Unit Penjaminan Mutu